DéfiCOVID

De Wiki FOSM

Archivage de la page

Suite à un appel sur les réseaux sociaux mi-mars 2020, plusieurs membres de Fédération avaient rejoint un brainstorming organisé le 21 mars, sous le nom de DéfiCOVID. L'objectif était d'identifier les sujets les plus urgents à traiter et de réfléchir ensemble sur des solutions possibles, et les actions et mises en relation nécessaires à effectuer.  

Dans le chaos de la période, de nombreuses autres initiatives similaires se sont lancées, si bien que le projet s'est progressivement dissout jusqu'à début avril.

La page wiki dédiée est néanmoins conservée ici à titre d'archive.

Présentation de l'initiative

Défi national qui vise à recenser toutes les actions ouvertes proposées pour combattre le COVID-19 : isolement, courses, masques, respirateur, auto-diagnostic, reporting, sécurité, résilience humaine... et à orienter les bonnes volontés citoyennes !


Plusieurs principes clés guident cette initiative :

  • éviter de réinventer la roue
  • contribuer à amener de l'homogénéité dans la qualité, sur la base des avis émis par des instances reconnues.
  • Eviter de perdre de la ressource (ventilateurs, valves, masques... basés sur des designs non efficaces).

La philosophie du projet "DéfiCOVID"

Un schéma de la philosophie du projet
Un schéma de la philosophie du projet

Plus de détails sur les objectifs du projet sont disponibles sur cette page dédiée.

A qui s'adresse-t-il ?


Qu'est-ce qu'on offre à qui ? Et qu'est-ce qu'on attend ?


Comment rejoindre l'initiative ?

Commencez par aller parcourir l'espace Klaxoon dédié (outil de brainstorming), puis par rejoindre l'espace Slack (outil de chat persistant) où vous pourrez échanger avec la communauté engagée sur le sujet.

Suivre l'initiative sur les réseaux sociaux

Vous pouvez suivre l'initiative sur

Comment est née cette initiative ? Qui se trouve derrière ?

Cette initiative est née de la rencontre en ligne de quelques citoyens animés par la volonté de consacrer une partie de leur énergie et de leur temps à la lutte contre Covid-19.

Elle n'est portée par aucune structure juridique, uniquement par une petite équipe de personnes motivées, qui veulent se rendre utiles.

Vous souhaitez en savoir plus ? Retrouvez un bref récit de la genèse de l'initiative et de ses premiers jours.


Cette initiative n'a pas été lancée par Fédération Open Space Makers, l'association se limite à mettre quelques moyens numériques à disposition, et un certain nombre de ses membres contribue à l'iniative.

Recensement des différents projets pour lutter contre le COVID-19

Un récapitulatif est mis à jour continuellement dans ce fichier Google Sheets.

Comment contribuer à ce recensement ?

Nous encourageons chacune et chacun à vérifier si les initiatives dont vous entendez parler sont déjà recensées dans le fichier (en utilisant très simplement l'outil de recherche), et si elles n'y sont pas encore, ajoutez-les !

Pour contribuer plus loin

Nous sommes en train de créer un tableau de bord des multiples initiatives existantes, avec un focus sur la qualité des données et la capacité à visualiser simplement les initiatives similaires, et de les associer aux besoins. Nous cherchons des personnes motivées pour contribuer à ce travail de qualification de la donnée, notamment pour pouvoir présenter des données dans le tableau de bord qui soient plus agrégées que ce que l'on extrait actuellement du tableau Google Sheets :

Le challenge vous motive ? Rejoignez le Slack de l'initiative et faites-vous connaître sur le canal #tableau_de_bord !


Principales catégories identifiées et hubs

Au fur et à mesure que les semaines passent, il apparaît clairement que des hubs se dégagent par sujet. Nous proposons ici un tableau synthétique :

Thématique Type d'initiative Nom Description Lien
Visières Institution 3D4Care Projet collaboratif entre des personnels issus de l'APHP, de l'INSERM, de Supelec... pour produire des visières de protection http://3d4care.org/
Visières Makers Freeride Factory Base de donnée d'imprimantes 3D de particuliers et d'entreprises sur l'ensemble du territoire, pour mettre en lien les besoins locaux avec les producteurs locaux https://3d.freerider-factory.fr/
Visières Makers Makers contre le Covid Groupe Facebook de discussion sur l'impression 3D de visières de protection https://www.facebook.com/groups/1120744844933688


Les initiatives similaires de tableau de bord

D'autres initiatives éclosent pour fournir des tableaux de bord sur l'ensemble des demandes et besoins :

  • La Commission Nationale du Numérique a lancé son rencensement des initiatives tech contre le COVID19.
  • SOS Equipements met en lien les demandes de matériel médical et les besoins.
  • L'initiative Pivot Citoyen vise à donner de la visibilité sur les besoins urgents et à venir, et de l'expertise, ainsi que donner de la visibilité sur les besoins urgents et à venir, et de l'expertise sur les bonnes pratiques et aspects à ne pas oublier (incl. juridique, cybersécurité)

Prochaines étapes suite au brainstorming du 21/3

Tableau de bord des initiatives

Le travail en cours est de fournir un tableau de bord des initiatives lancées par des citoyens et des organisations sur l'ensemble du territoire, en même temps qu'une identification des points encore peu traités.

Archivé : CovHelp : Base de données cartographiques des besoins et demandes

Nous avions commencé le travail sur une base de donnée des besoins exprimés par les établissements de santé, les associations d'aide, le secteur médico-social... combinée avec une visualisation géographique est en train d'être constituée, avec une première version qui devrait être mise en ligne d'ici ce même week-end. En première étape, le projet consistait à recenser les besoins, et de les mettre en lien avec les bonnes volontés à proximité (masques en tissu, visières imprimées 3D...).

Tout cela sous forme d'une cartographie simplifiée:

Néanmoins, devant la mise en place en parallèle par d'autres initiatives d'outils similaires, que ce soit SOS Equipement ou la réserve d'impression 3D de Freerider Factory, ont rendu moins pertinent ce développement, abandonné fin mars.


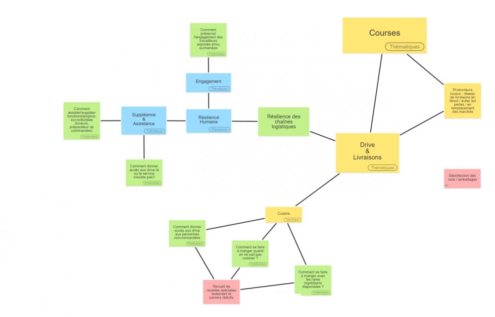
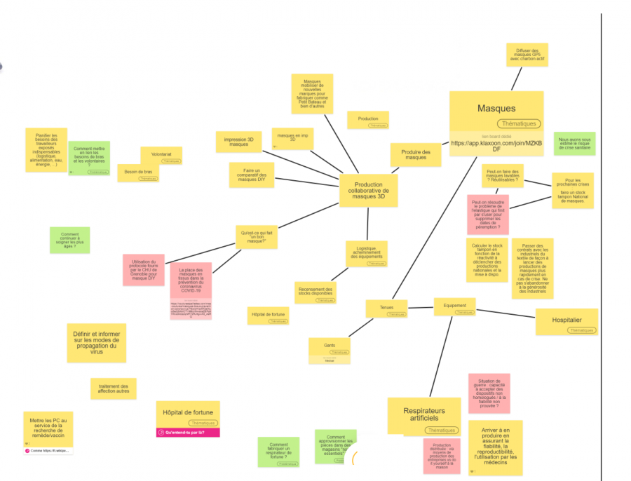
Thèmes issus du brainstorming DéfiCOVID du 21/3

Ces thèmes et idées vont permettre d'alimenter le tableau de bord des initiatives en cours, notamment en favorisant la création de méta-catégories.

Social

Courses et livraisons

Lutter contre l'ennui


Médical

  • fichiers CAO pour pièces à imprimer
  • cahiers des charges, matériaux


Informations